您好,欢迎访问这里是山东敬诚环保科技有限公司官网!
加入收藏
联系我们
全国咨询热线
15288850701
首页
走进敬诚
关于敬诚
企业文化
荣誉资质
业务领域
固危废处理
生态修复
碳资产管理
污水处理
环保技术咨询
工程案例
案例展示
信息公示
新闻中心
公司要闻
政策法规
加入我们
人才发展
首页
>>
新闻中心
>>
公司要闻
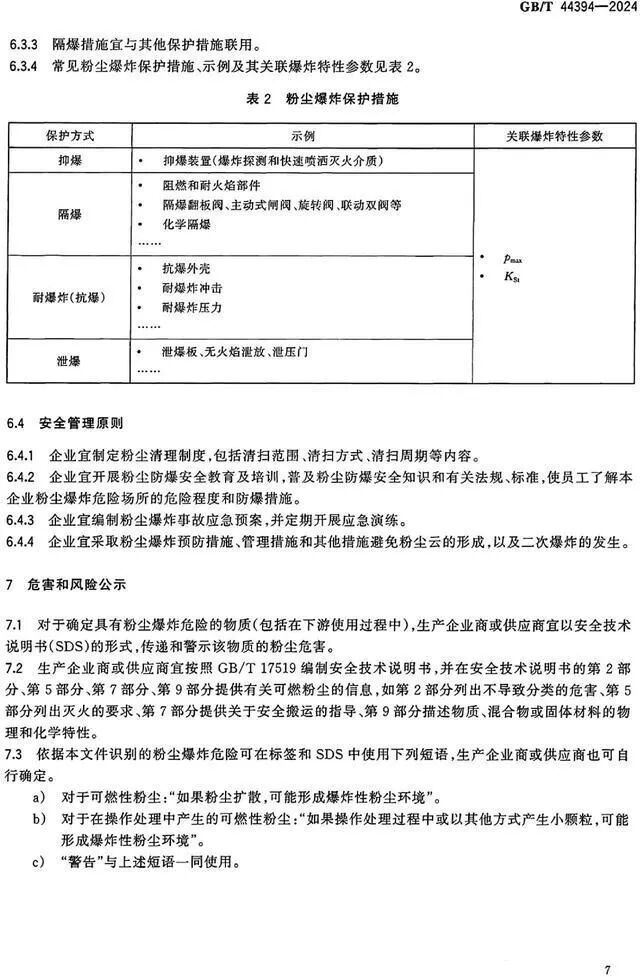
《化学品粉尘爆炸危害识别和防护指南》
发布时间:2024-09-24
浏览次数:
来源:生态环境学习
分享到:
提醒!节后复工,谨防这些易发多发的环境违法违规情形!附三废等规范化管理事项
没有了!
Copyright © 2021-2021山东敬诚环保科技有限公司 版权所有
鲁ICP备2021028237号
XML地图
15288850701
扫我,关注“敬诚环保”