您好,欢迎访问这里是山东敬诚环保科技有限公司官网!

全国咨询热线

15288850701

环境应急预案什么时间完成备案?要准备哪些应急物资和硬件设施?

发布时间:2022-11-25 浏览次数:

新建项目突发环境事件应急预案完成备案手续的时间要求


问题:《企业事业单位突发环境事件应急预案备案管理办法(试行)》第十七条说到,应急预案应当在项目投入生产或者使用前,按照第十五条的要求进行备案,但是也说到,试生产期间应当按照本办法第二章进行制定和备案。针对该问题,有如下几处疑问:1、调试期与投入生产、投入使用的定义区分。现行规范要求调试期从竣工到验收公示,原则不超过3个月,企业已将调试期进行了3个月的公示,各项环保措施到位,那么在这3个月内有间断性生产行为,如每天上午生产,其他时间停工,另外产品有外售,那此种行为是定义为调试行为还是生产行为或者使用行为。2、新建项目的应急预案完成时间是否应该是调试期期间。

答复:企业试生产内容包含调试行为,环境应急预案的编制应当在试生产前完成,试生产期间也有可能发生突发环境事件。


环境应急物资有哪些


环境应急物资,从狭义上是指为应对突发环境事件应急过程中所必需的物资保障。环境应急物资的配备必须要跟环境风险单元风险物质可能发生的环境风险事件对应起来,保证一旦发生环境风险事件可以利用环境应急物资及时处置,降低事件后果进一步扩大的可能。
按照《突发环境事件应急管理办法》(2015年6月5日起施行)第三十八条 未按规定储备必要的环境应急装备和物资的,由县级以上环境保护主管部门责令改正,可以处一万元以上三万元以下罚款。
因此,环境应急物资的配备不仅在合规方面,还是在环境应急方面都必不可少。
既然环境应急物资这么重要,那到底什么才算是环境应急物资呢?
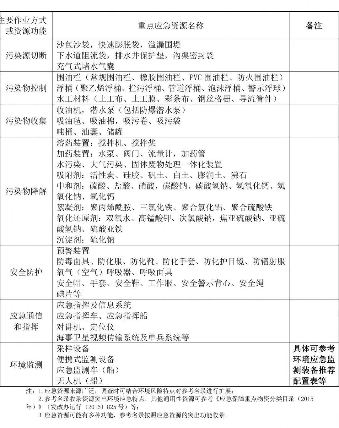
按照《环境应急资源调查指南(试行)》(环办应急〔2019〕17号)附件A推荐,环境应急物资按照功能分为:污染源切断类、污染物控制类、污染物收集类、污染物降解类、安全防护类,以及应急通信和指挥和环境监测类,具体如下:

图片




突发环境应急预案现场需要做好的硬件设施



雨水阀门:确保产生事故废水时,不会将事故废水外流造成污染。

图片

图片
图片图片


危险废物贮存仓库:用于规范化贮存企业所产生的危险废物。

图片

图片

张贴危废贮存间标识牌

危废贮存间需要设置门槛

地面与墙面(1.2m)设置防水漆

张贴危废标识牌

图片
危废种类贮存区隔断


化学品暂存仓:用于涉化学性质的原辅材料的贮存。

图片图片
门口张贴化学品仓标识牌
设置门槛与防水漆

截流措施:当产生事故废水时,确保不会外流至厂区外,造成对环境的污染。

图片

图片

厂区门口设置门槛在容易溢流外界环境的区域设置消防沙袋


消防灭火设施:在火灾发生时,确保现场有相应的灭火设施进行简单的处理。

图片

图片



事故应急池建设项目应设置事故废水收集(尽可能以非动力自流方式)和应急储存设施,以满足事故状态下收集泄漏物料、污染消防水和污染雨水的需要。


图片


来源:环保365


15288850701